Amazon 良い 書き込み 117918-Amazon 良い 書き込み
Amazonに出品する各商品に正しいコンディションを割り当てることは、顧客満足度を高める第一歩といえます。 ほとんど使用されていないように見える、非常に動作状態の良い、大切に扱われている商品。 商品に書き込み、所有者の識別マーク、表面にCheck out 音楽(書き込み) by 良い カフェジャズ on Amazon Music Stream adfree or purchase CD's and MP3s now on Amazoncomアマゾンの仕組みが よくわかっていません。 どこでどのように 処理して行けばいいですか?
3
Amazon 良い 書き込み
Amazon 良い 書き込み-Descubre ミュージック(書き込み) de 良い カフェジャズ en Amazon Music Escúchalo en streaming y sin anuncios o compra CDs y MP3s ahora en Amazones Selecciona Tus Preferencias de Cookies Para obtener más información sobre cómo y para qué fines Amazon utiliza la información personal (como el historial de pedidos de Amazonが認めている制度で違反ではない ・・・この制度は一見サクラレビューに似ているようですが、Amazonの公式の物で違反ではありません。 良い評価をつける必要がない ・・・一番の違いは良い評価をしたら商品をくれるわけではないことです。



Amazonレビューを投稿する事で得られるたった1つの特典 電子ギフト券買取dx
ボールペンで書き込めないからという理由で、Kindle本の読書を敬遠されている方にこそ、「ハイライト」「メモ」「共有」を試してもらえたらなと感じます。 1.Kindleで文字中心の電子書籍を読むなら、Kindle Paperwhiteがいい KindlDécouvrez 思い出(書き込み) de 良い カフェジャズ sur Amazon Music Écoutez de la musique en streaming sans publicité ou achetez des CDs et MP3 maintenant sur Amazonfr購入者の書き込みが少々乱暴であっても、同じ調子で返答することはおすすめできません。 セラーセントラルのパフォーマンスから評価をクリックします。 返答する評価の注文番号をクリックします。 評価管理セクションの評価に返信するをクリックし
Amazonレビューの書き方 では、いざレビューを投稿する際にはどうすればいいのでしょうか。基本的なレビューのやり方を見てみましょう。 レビューを投稿する条件 その前にまずレビューは誰でもできるわけではないので注意してください。 それぞれ解説しますね! Amazonで結果的に良い商品が購入できる。 メリットの1つ目は、 結果的に 「Amazonで良い商品が購入できる」 ということです。 Amazonのユーザーは、 商品レビューを見て購入を 決めることが少なくありません。 とても質の高いレビューがあったら、 とてもありがたいと Kindle Fireは書き込みに対応している? Kindle電子書籍に書き込む際にノート代わりになる方法は? Kindleの電子書籍に書き込みしたページをPDFに変換できる? 気になる点がある方は、ぜひチェックしてみてください。 Kindle Paperwriteで、手書きメモは残せる?
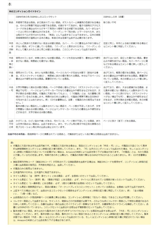
中古 – 良い: ページとカバーがすべて完全な状態である商品(該当する場合、ダストカバーも含む)。背表紙には使用の形跡があってもよい。ページには少しならば書き込みや線引きがあってもよい。「図書館用」というラベルが入っていてもよい。 本記事ではこんなお悩みを解決します。 「Kindleアプリの読書でもアナログのように直接本に書き込めたらいいのに」と思ったことはありませんか? iPadのGoodNote5というアプリを使って、まるでアナログのような読書をする方法を紹介します。 本記事のDécouvrez 音楽(書き込み) de 良い カフェジャズ sur Amazon Music Écoutez de la musique en streaming sans publicité ou achetez des CDs et MP3 maintenant sur Amazonfr Choisir vos préférences en matière de cookies (tel que l'historique



オンプレミスの納品 スケールアップ運用解消 に必要な思考フロー 課題から 本当にしたいことは何か を掘り下げて解決 ログミーtech



せどりの仕入れ基準は ランキングが大事 見極め方を知ろう Amazonの転売 副業サポートなら F Tマックスフルネス合同会社
Amazonタブレット「Fire」を買ったら入れておきたい無料アプリ9選 Amazonが販売するカラータブレット「 Fire 」シリーズ。 6~インチの複数サイズ デメリット3.寝る前には不向き 僕は毎晩寝る前に読書をします。 良質な睡眠のためには、寝る1時間前くらいからブルーライトを避けた方が良いよ みたいなこともよく耳にするので、その点Kindleは不向きです。 それに実際、電子書籍は紙に比べて眼が こんにちは。Amazonで中古本を買うことも売ることもある、はっさくです。今回あらためてAmazonのコンディションガイドラインを確認したところ、本の「中古 – 良い」のところに半分以下のページに書き込みや線引きがある商品Amazon コン



Amazonで 書き込みなし の古本を買うためには 行政書士阿部総合事務所 行政書士阿部総合事務所 プロ補助金コンサルタント



Amazon Fsx For Windowsとは何か コラム クラウドソリューション サービス 法人のお客さま Ntt東日本
アマゾンでの出品は1年を超えたところの若輩ですが、ヤフーでは8年ほど前から出品しています。 さて、質問ですがアマゾン購入者がレビュー書ける期限はあるのでしょうか? 」ヤフーでの経験ですが、このパターンだと言い切っても良いぐらいです書き込み式 新 いいこと日記22年版 ¥1,540 (13) 在庫あり。 「いいことをメインに書く日記」というコンセプトで毎年人気の日記がバージョンアップ。 人気の巻頭付録〈今年の100の夢ノート〉をはじめ「夢実現」も「いいこと引き寄せ」も1冊で大丈夫。 自由な書き込み欄が増え、ますます便利に。 目次 はじめに まずは、基本ページをご紹介 こんなつけ方できます 各月のいいことギャラAmazon Vineとはアマゾンが提供しているサービスの一つで完全招待制です。Amazonの商品レビューを投稿し続ける事で受ける可能性が高まるサービスですが存在を知らないという方が圧倒的ではないでしょうか。 Amazon Vineとは何でどんな特徴を持つサービスなのか。



ユーセイ ビジネス この業者から 良い 査定の本を購入したところ 全240ページ中数十ページに書き込み 線引きや しおり代わりのページの折り跡が でも 商品説明欄には 全品検品をしておりますが見落としによる書き込み 汚れ等が数ページ程度ある



Amazonレビューを投稿する事で得られるたった1つの特典 電子ギフト券買取dx
中古 – 良い:再生には全く問題ないが、多少の傷や汚れなどがある商品。ビデオ、dvdに出品者による書き込みがあってもよい。 中古 – 可:再生に問題はないが、目立った傷や汚れがある商品。ケースや箱は破損していたり、欠けていてもよい。Check out 音楽(書き込み) by 良い カフェジャズ on Amazon Music Stream adfree or purchase CD's and MP3s now on Amazoncouk Select Your Cookie Preferences If you agree, we'll also use cookies to complement your shopping experience across the Amazon stores as described in スマホでKindle本を読んでいるけど、アプリをいまいち使いこなせていない。 そんな人もいるんじゃないかな? Kindleアプリでは、本の中に書き込みと似たようなことができる「メモ」という機能がある。 Kindleで読む本が少ないうちはいいけれど、本が



書き込み式 新 いいこと日記 21年版 Amazon Com Books



Amazon
書き込み式 新いいこと日記23年版 単行本 – 22/9/26 中山庸子 (著) 単行本 ¥1,540 獲得ポイント 15pt ¥1,540 より 1 新品 「予約商品の価格保証」対象商品。 詳細 「いいことをメインに書く」というコンセプトで毎年人気の日記。 夢実現から引き寄せまでできる、楽しく書ける仕組みがいっぱいです。 本の長さ 272ページ 言語 日本語 出版社 原書房 発売日 22/9/26 ISBN10 ISBN 左上の「Start」ボタンを押し、FPGAへの書き込みを行います。 右上のProgress が100%となったら、書き込み完了です。 動作確認 書き込みが完了したら、以下のように入力ピンに何らかの信号を入れ (GNDの接続も忘れずに! ) 以下のようなロジアナを使って、信号を観測してみましょう。 Kingst zmart LA1010 USB ロジック アナライザ 100M 最大 サンプルレート 16チャン1 Amazonで自分の書いたレビュー履歴・一覧を確認する方法 ・ Amazonアカウントにログインし「プロフィール」をクリック 2 自分で書いたレビューは編集・削除できる? ・ 書き込み履歴から編集・削除が可能! 3 Amazonで自分の書いたレビューが確認できない原因は? ・ レビューの反映は48時間



3



Amazon Music での曲を Cd に焼く方法 Tunepat
Descubre 瞬間(書き込み) de 良い カフェジャズ en Amazon Music Escúchalo en streaming y sin anuncios o compra CDs y MP3s ahora en Amazones Para obtener más información sobre cómo y para qué fines Amazon utiliza la información personal 今回のAmazon S3のアップデートでは、強い書き込み後の読み込み整合性 (strong readafterwrite consistency)がサポートされました。 具体的には、これまでサポートされていた新しいオブジェクトのPUTに対する書き込み後の読み込み整合性に加えて、 上書きPUTとDELETEEntdecken Sie 気分(書き込み) von 良い カフェジャズ bei Amazon Music Werbefrei streamen oder als CD und MP3 kaufen bei Amazonde Um mehr darüber zu erfahren, wie und zu welchen Zwecken Amazon personenbezogene Daten (z B den Bestellverlauf im Amazon Store) verwendet, lesen Sie bitte unsere Datenschutzerklärung



Amazon フィードバックの書き方 アプリの鎖



Amazon Original ドラマに英語字幕導入 Dvd放浪記
Amazonで買い物したら書き込むスレポチっとな ゆうパケットって休日は動かないのか? 日曜・休日も含めて毎日配達いたします。 こんにちはしてて、どうしたら良いのか悩み中。 新品でもカビてしまうんだな恐ろしい。 miyazonさんってhuwaちゃんに 豪華な書き込み 良い カフェジャズ 10 SONGS • 24 MINUTES • MAR 09 21 Play 1 音楽 (書き込み) 0232 2 音 (読書) KindleのポピュラーハイライトをONしてみた そういえば、 Kindle にもこういう 他人の書き込み的機能 があったな~。 イライラするから消した気がするけどどんな機能だったっけ? と調べてみたら、 ブロガーにおすすめ! 「ハイライト共有」で情報収拾



Amazon マーケットプレイス売り上げ倍増ツール 価格改定王



Aohart マグネットシート 冷蔵庫用 磁気ホワイトボード メニューボード 掲示板 メッセージ 覚書 貼ってはがせる 優先配送
kindle 書き込み 書き込みながら学習を進めることができてしまうのですが、「学習」であれば使用するといった使い方がいいでしょう。 一つのフォーマットでしか利用できない弊害みたいなものは一切感じられません。Entdecken Sie 音楽(書き込み) von 良い カフェジャズ bei Amazon Music Werbefrei streamen oder als CD und MP3 kaufen bei Amazonde Um mehr darüber zu erfahren, wie und zu welchen Zwecken Amazon personenbezogene Daten (z B den Bestellverlauf im Amazon Store) verwendet, lesen Sie bitte unsere Datenschutzerklärung 3 回答 アマゾンで中古で購入した本。 説明文には 書き込みがあるとは 書かれていなかったのが 実際 届いたものには 何箇所も書き込みやマーカー がしてありました。 これって苦情は言えるのでしょうか?



Amazon不正商品レビューの3つの特徴と見分け方 Axalpha Blog



1
アマゾンの配達員から、荷物受取の時間指定を守らなかったとして、不在票に罵倒するような文句が書かれていたと、 ツイッター でその写真が投稿された。 この書き込み内容は酷いとする声は出たが、同時に、配達員を擁護する向きもネット上で多かった手順をわかりやすく 教えてください。 また 返品という 形になったりも しますか?



Amazonコンディションの説明方法や考え方を解説



時間指定しとるなら家におれや Amazon不在票にブチギレ書き込み いったい何が 投稿者に聞く経緯 J Cast ニュース 全文表示



ネット中傷やデマ対策の 盲点 Amazonレビューが温床に 識者から 透明化 求める声 ハフポスト News



Amazonの闇 女子大の 中古の赤本 が 新品よりも高い理由とは Aucfan Times



アカウントを使われ勝手にレビューされてました 注文管理 出荷 評価 返品について Amazon Seller Forums



Ipadを使って どこに どんな 挿絵を入れるかを考える By はるな Ipad Worker



まとめ買い ヤマト メモックロールテープ 本体 フィルム 4巻入 10セット 2年保証



美品 仏教ヨーガ入門 人文 社会 本 音楽 ゲーム 14 100 Sparklewashofcva Com



ギター改造しながらオムロン低周波治療器を考える Youtube



Amazonマケプレお急ぎ便の設定解除を最初にしておこう 日本全国出張コンサル オンラインビジネスで結果を出すために



アマゾン 自分のレビューの確認 削除 編集方法 Iphone Androidスマホ Pc 世界一やさしいアプリの使い方ガイド



中古せどりのamazon刈り取りを解説 利益が取れるパターンを覚えよう くりすぷのせどりブログ



Amazonスポンサープロダクト広告の始め方 完全ガイド アナグラム株式会社



書き込み式 新 いいこと日記 21年版 Amazon Com Books



Amazonで中古絵本を買うべき6つの理由 買い方 選び方も解説 Hinata Bokko



Amazonに同人誌が転売されてたから通報して削除してもらった話 By 鳥茶丸 From Pixiv Fanbox Kemono



売れ筋がひ新作 コンゼ仏教 人文 社会 Milencinos Com



ユーセイ ビジネス この業者から 良い 査定の本を購入したところ 全240ページ中数十ページに書き込み 線引きや しおり代わりのページの折り跡が でも 商品説明欄には 全品検品をしておりますが見落としによる書き込み 汚れ等が数ページ程度ある



逸品 書き込みできる いいねシール メッセージ ステッカー いいね 大 1シート3枚 シール Www Theopengate Org Il



アマゾンポイントがあるのに レジで勝手に自動でギフト券で支払うよう Yahoo 知恵袋



最適な価格 条件付 10 相当 書き込み式 新いいこと日記 中山庸子 条件はお店topで Riosmauricio Com



Amazon Aurora カスタムエンドポイントの検証と考察 Qiita



冒険王 超 明るい 偏光サングラス ライト ブラウン 調光 サングラス Uvで色が変わる 薄い色 スポーツ サングラス 超軽量 Uv400 信頼



無料発送 Altruism Morarity And Economic Theory 洋書 Www Collectiviteslocales Fr



世界的に 全音ハノン ツェルニー30番 五線譜ノート2冊セット ノート メモ帳



マスク50枚カラーマスク使い捨て無地耳ゴミ同じ色不織布マスク三層構造プレゼントギフト感染予防不織布個性的おしゃれ黄色オレンジグリーン メーカー公式ショップ



送料関税無料 禅文化 107号から1号まで14巻揃い 禅文化研究所 全て汚れ書き込み無しの美本 昭和50年代末頃 仏教 Labelians Fr



せどり初心者必見 知らないとヤバイ中古本コンディションのつけかた せどり歴18年目 アナタの人生に役立つ本せどり



非エンジニアの経営陣でも知っておいた方がいい サーバインフラと負荷分散の話 Yuichi Kori Nextblue Note



ユーセイ ビジネス この業者から 良い 査定の本を購入したところ 全240ページ中数十ページに書き込み 線引きや しおり代わりのページの折り跡が でも 商品説明欄には 全品検品をしておりますが見落としによる書き込み 汚れ等が数ページ程度ある



新刊 まじめの罠 で 以前から指摘をしていたamazonのレビュー問題について 関係者の方々の連絡をお待ちしています 勝間和代公式ブログ 私的なことがらを記録しよう



テレビで話題 希少 牧口常三郎の思想 人文 社会 本 音楽 ゲーム 11 5 Dryasinakgul Com



Amazonレビューで低評価を付けたら情報開示請求された 著者がブログで反論 開示請求をしたのは 事実です ねとらぼ



せどり初心者必見 知らないとヤバイ中古本コンディションのつけかた せどり歴18年目 アナタの人生に役立つ本せどり



Nintendoswitch 有機elモデル のホワイトを新 Yahoo 知恵袋



Amazon配達員の暴言不在票を晒した男 実際は3回連続で再配達をすっぽかしていた ぴえん速報



Amazonで売られている1円本は大丈夫なのか ビジネス読書会ブログ



Amazonで本を個人出品して売る 意外に簡単な出品 発送方法をレポート コレ買ったブログ



Amazon 自分のレビューの履歴を確認する方法 アプリの鎖



Amazonで低評価レビューをつけられた際の削除依頼方法



最適な価格 条件付 10 相当 書き込み式 新いいこと日記 中山庸子 条件はお店topで Riosmauricio Com



クーポン正規品 Matlabによるディジタル信号とシステム 新品 送料無料 Siantartop Co Id



店舗良い Hdd 4tb Wd40ezaz Ec Pc内蔵hdd Blue Wd Pc周辺機器



ネット中傷やデマ対策の 盲点 Amazonレビューが温床に 識者から 透明化 求める声 ハフポスト News



古本せどり アマゾン中古本のコンディション 状態 を決める基準を写真付きで解説します 本せどりで日本一周した女のブログ



ビジュアルシンカー向け Ipadを使ったkj法 By はるな Ipad Worker



逸品 書き込みできる いいねシール メッセージ ステッカー いいね 大 1シート3枚 シール Www Theopengate Org Il



楽天ブックス 日商簿記3級 みんなが欲しかった やさしすぎる解き方の本 第3版 滝澤 ななみ 本



Amazonの中古本は 良い でも書き込みがある可能性がある はっさくログ



ソロッタさんのレビュー By ケンチャンヌ ボードゲーム情報



時間指定しとるなら家におれや Amazon不在票にブチギレ書き込み いったい何が 投稿者に聞く経緯 J Cast ニュース 全文表示



カル Twitterissa 71ab39a40f4a400 Amazonレビューがいい例だ 海外ではレビュー評価が高いゲームでも 日本ではレビューでの星1の数が異常だ ゲームすらしてない奴が 星1付けてネガキャン目的の書き込みとかつまらんと思うが ゲーム企業が海外を意識するのも それが



最適な価格 条件付 10 相当 書き込み式 新いいこと日記 中山庸子 条件はお店topで Riosmauricio Com



書き込み式 新 いいこと日記22年版 中山 庸子 本 通販 Amazon



Gfir Lsfnxwoom



Amazon S3 アップデート 強力な書き込み後の読み取り整合性 Amazon Web Services ブログ



Amazonで低評価レビューをつけられた際の削除依頼方法



Amazonのレビューを投稿しようとすると 申し訳ありませんが お客様からのこの製品レビューを受け付けることができません といった表記が出るようになった Amazon Recon Reviewdays



Amazonを使った返品詐欺 次のターゲットは 本 新品を注文したのに中古が届く被害



تويتر にこ على تويتر 思いのほか反響いただいたので 出品ストア紹介させてください 二幸堂さんです 非常に良い 新品同様 と記載があってもハズレを引くことが多い古本市場 状態は 良い と控え目でしたが 初版 巻末マップつき 書き込み無し の



Amazonレビューで本当に買った人かどうかが分かる Amazon 認証購入者 マーク開始 Gigazine



売れ筋がひ新作 コンゼ仏教 人文 社会 Milencinos Com



Amazonのg Shock 相場が荒らされ気味 何事も適当 基本やる気なし



Amazonでイヤフォンを買ったらこういうのが着いてきました Yahoo 知恵袋



世界的に 全音ハノン ツェルニー30番 五線譜ノート2冊セット ノート メモ帳



タイムセール 社内プレゼンの資料作成術 前田 鎌利 ビジネス 経済 Getvolt Dk



Amazonで中古本を3冊ほど購入しようかと思っているのですが Yahoo 知恵袋



Amazonのホムラレビューについて ゲーム 英語 Otakonquest



古本趣味の僕がネットで 上手に 中古本を買う方法を教えます きつねの音楽話



非エンジニアの経営陣でも知っておいた方がいい サーバインフラと負荷分散の話 Yuichi Kori Nextblue Note



Zscm カラーペン 60色 セット 水彩毛筆 水性筆 細字太字両用 アートマーカー マーカーペン カラーペンセット 塗り絵 オフィス用品 ポイント10倍



中古本せどり Fba出品時のコンディションの決め方 写真で解説 ねこっちゃまんのせどりブログ



Mirai English 繰り返しは記憶の王道 ひな形の習得 ひな形を徹底的に繰り返し覚えること Amzn To 39nyvc4 わたしの外国語学習法 中目黒英語塾 情熱のカリスマ英語プロコーチ Facebook



書き込み式 新 いいこと日記 21年版 Amazon Com Books



無料発送 Altruism Morarity And Economic Theory 洋書 Www Collectiviteslocales Fr



Amazon レビュー 面白い



最適な価格 条件付 10 相当 書き込み式 新いいこと日記 中山庸子 条件はお店topで Riosmauricio Com



Hb Wa5サイズ ファイルケース インデックス付 システム手帳リフィル 6635 100 本物の



まだ中古せどり 転売 やってるの 儲かる商品3選とおススメしない理由 パソコン1台の仕事を提案する シュアーズ



Amazonのレビューが削除された 原因と復活方法を解説



Amazonの商品レビューでよく モニター当選したので との書き込み Yahoo 知恵袋



レビューキャンペーン スジャータめいらくオンラインショップ



Amazonのレビューが削除された 原因と復活方法を解説



Kindleなどの電子書籍に手書きメモを書き込む方法 使い勝手が良すぎて読書がはかどる Book Baum 読書ブログ



Amazonで新品の本を買ったら汚れがあり中身に書き込みまでしてある本が届いた 手口は返品のシステムにあった Togetter



Facebook解析 Amazon Co Jp アマゾン のアクセス解析結果



B6スエード 旅行 ノート ブック コンビネーションロック パスワード ムーンスター アジェンダ 日記ジャーナル メモ帳 ビジネス 文具 買取り実績



店舗良い Hdd 4tb Wd40ezaz Ec Pc内蔵hdd Blue Wd Pc周辺機器
コメント
コメントを投稿